設為首頁 | 加入收藏
 
新聞中心
 
  您所在的位置:首頁 > 新聞中心 > 行業信息
 公司新聞
 行業信息
聯系我們


北京總公司地址:北京市海淀區西三旗橋東悅秀路76號鵾鵬樂乎青年社區C座3層

電話:010-82928380/13901315876
傳真:010-64876042



江蘇分公司地址:江蘇省常州市關河西路180號恒遠大廈1509室
電話:0519-85800717/13901315876
傳真:0519-85800303
郵編:213002
 
 
 
山東公司地址:山東省濟南市歷下區文化西路13號海辰大廈A座901室 
電話/傳真:0531-87591569 /13901315876
郵編:250012
 
 

成都分公司地址:成都市高新西區天目路77號10棟2單元5樓519號

電話/傳真:028-87966640/13901315876
郵編:611731


上海分公司地址:上海市寶山區顧北東路365號A區1147

電話/傳真:13901315876
郵編:201906


 蘇州分公司地址:蘇州市張家港市塘橋鎮吹鼓路99號

電話/傳真:13901315876
郵編:215600


網址:http://www.uecasa.com




 
行業信息
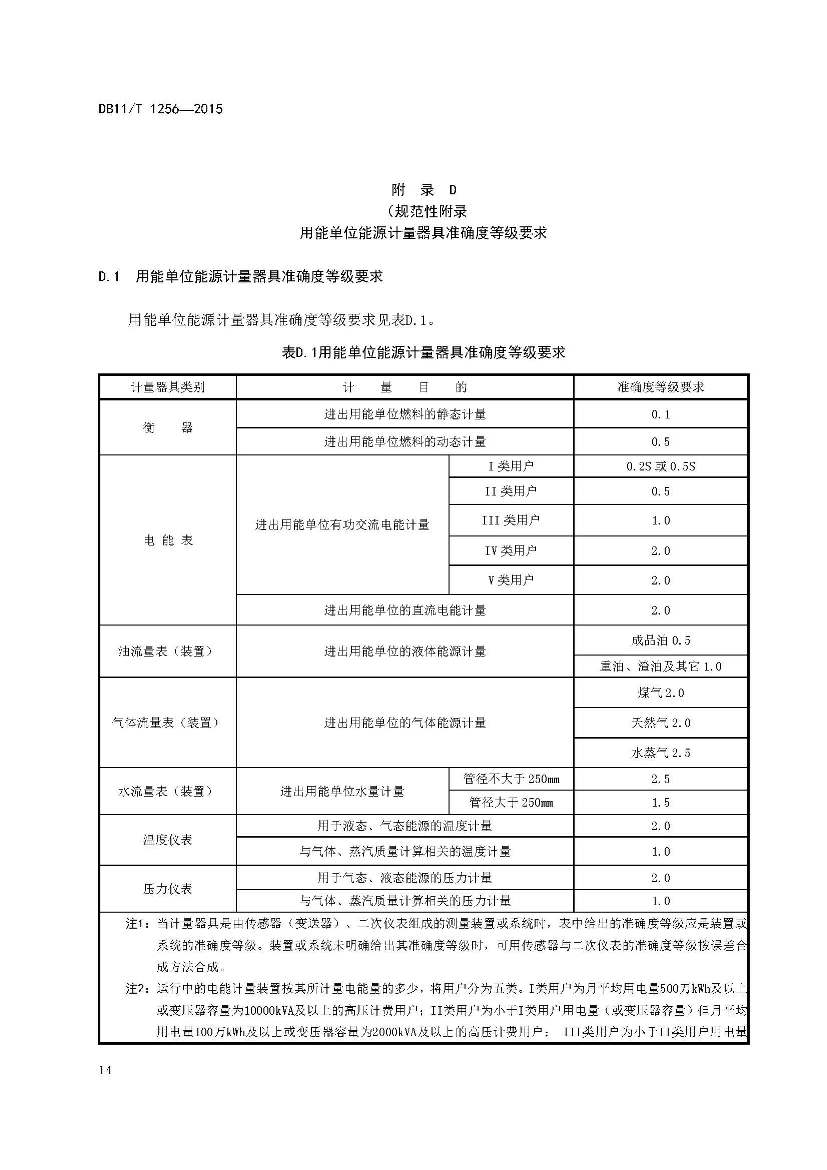
非工業用能單位能源管控中心建設指南
日期:2016/5/5           瀏覽次數:2872

設為首頁 | 加入收藏 | 聯系我們 | 郵箱登錄
版權所有:北京易豪偉業弱電系統工程技術有限公司
地址:北京市海淀區西三旗悅秀路76號C座3層
電話:010-82928380
傳真:010-64876042 郵編:100096
京ICP備19058728號-1
您是第位訪問者